选择题

  1. 以下代码中为无权码额为 C

A. 8421BCD码 B. 5421BCD码 C. 余三码 D. 2421BCD码

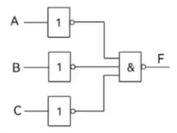
  1. 图示逻辑电路的逻辑式为 C

A. F=(A’+B’+C’)’ B. F=(A+B+C)’ C. F=(A’B’C’)’ D. F=ABC

  1. 下列关于异或运算的式子中,不正确的是 B

A. A⊕A=0 B. A’⊕A’=1 C. A⊕0=A D. A⊕1=A’

解析:异或是相同为0,不同为1

  1. 一个n变量的逻辑函数应该有 B 个最小项

A. n B. 2n C. 2n D. n2

5.若编码器中有50个编码对象,则要求输出二进制代码位数为 B

A. 5 B. 6 C. 10 D. 50

解析:26 = 64,已经满足50

  1. 在下列逻辑电路中,不是组合逻辑电路的是 D

A. 译码器 B. 编码器 C. 全加器 D. 寄存器

  1. 欲使JK触发器按Qn+1=0工作,可使JK触发器的输入端 D

A. J=K=1 B. J=Q,K=Q’ C. J=Q’,K=Q D. J=0,K=1

解析:

只需记住

J K Qn+1
1 0 1
0 1 0
0 0 不变
1 1 相反
  1. 同步时序电路和异步时序电路比较,其差异在于两者 B

A. 没有触发器 B. 是否有统一的时钟脉冲控制 C. 没有稳定状态 D. 输出只与内部状态相关

解析:同步时序电路—电路中各存储单元的更新是在同一时钟信号控制下同时完成
异步时序电路—电路中各存储单元无统一的时钟控制,不受同一时钟控制.状态变化的时刻是不稳定的,通常输入信号只在电路处于稳定状态时才发生变化

  1. 8位移位寄存器,串行输入时经 D个脉冲后,8位数码全部移入寄存器中

A. 1 B. 2 C. 4 D. 8

  1. 555定时器RD端不用时,应当 A

A. 接高电平 B. 接低电平 C. 通过0.01uF的电容接地 D. 通过小于500Ω放电阻接地

解析:控制电压端一般不使用,应通过一只0.01μF(103)瓷片电容接地,以防引入高频干扰

  1. 对于钟控RS触发器,若要求其输出"0"状态不变,则输入的RS信号应为(D)

A. RS=X0 B. RS=0X C. RS=X1 D. RS=1X

解析:对于钟控RS触发器,若R输入被激活,则触发器的输出将变为"0",无论S输入的状态如何。因此,对于"RS=1X"的情况,触发器的输出一定是"0"。对于钟控RS触发器,输入RS信号的其他可能的组合包括:

4种
00:输出保持不变
01:输出变为1
10:输出保持为0
11:输出变为1
  1. 以下各电路中,(A)可以产生脉冲定时

A. 多谐振荡器 B. 单稳态触发器 C. 施密特触发器 D. 石英晶体多谐振荡器

解析:多谐振荡器是一种可以产生多种频率的振荡器;可以使用多个单稳态触发器配合使用,构成计数器,并使用计数器产生脉冲信号,单个是不能的

  1. 下列逻辑电路中为时序逻辑电路的是()

A. 变量译码器 B. 加法器 C. 数码寄存器 D. 数据选择器

解析:时序逻辑电路是一种用于控制信号的时间序列的逻辑电路。它通常由多个触发器或计数器组成,可以按照预先设定的时间序列产生输出信号。

在给出的选项中, 变量译码器 是一种用于将一个二进制信号转换为多个独立输出信号的电路。 加法器 是一种用于计算两个二进制数之和的电路。 数据选择器 是一种用于从多个输入信号中选择一个输出信号的电路。这些电路都不属于时序逻辑电路。而 数码寄存器是一种常见的时序逻辑电路,它由多个触发器组成,可以按照预先设定的时序存储和输出二进制数据

  1. 当用专用输出结构的PAL设计时序逻辑电路时,必须还要具备有(A)

A. 触发器 B. 晶体管 C. MOS管 D. 电容

解析:触发器是设计时序逻辑电路必不可少的元件

  1. 能将输出端直接相接完成线与的电路有(A)

A. TTL与门 B. 或门 C. 三态门 D. 三极管非门

解析:三态门是一种特殊的逻辑电路元件,它的输出端可以直接相接完成线与,但是它的输出信号还有一种"Z"状态,表示输出端未连接;三极管非门是一种由三极管构成的电路元件,它的输出端不能直接相接完成线与。三极管非门的输出信号是输入信号的反向信号。

  1. TTL与非门的多余脚悬空等效于(A)

A. 1 B. 0 C. Vcc D. Vee

  1. 以下哪一条不是消除竞争冒险的措施(D)

A. 接入滤波电路 B. 利用触发器 C. 加入选通脉冲 D. 修改逻辑设计

解析:竞争冒险是指在逻辑电路中,由于多个信号之间的关系变化导致电路失效的情况。竞争冒险可能会导致逻辑电路的输出信号不稳定或不可预测

  1. 主从触发器的触发方式是©

A. CP=1 B. CP上升沿 C. CP下降沿 D. 分两次处理

解析:通常情况下,主触发器的输出信号作为从触发器的控制信号;当触发信号的电平发生下降沿时,主触发器会输出一个高电平信号,并使从触发器的输出信号变为高电平。当触发信号的电平发生上升沿时,主触发器会输出一个低电平信号,并使从触发器的输出信号变为低电平

  1. 组合型PLA是由(A)构成

A. 与门阵列和或门阵列 B. 一个计数器

卡诺图基础

推荐视频–卡诺图法化简例题6

在线生成卡诺图网站

与或表达式:先与再或形式

或与表达式:先或再与形式

冗余项:如果一个圈内的1都被其他圈包括,那这个圈可直接去掉

约束项:用X代替即可,可表示为1或者0(既是最小项又是约束项,当成约束项来处理,卡诺图中画×来化简);题目里一般是∑d形式或者∑m(x1,x2,x3,…)=0表示

  • 卡诺图化简步骤
  1. 如果题目不是一般与或式需要转换为一般与或式
  2. 根据与或式直接在卡诺图里填1,熟练的话不需要计算m1,m2…;可通过有啥就在对应行列的交点直接填1,例如下面这个

  1. 画圈

规则:取大不取小,圈越大,消去的变量越多,与项越简单,能画大圈不画小圈;圈数越少,化简后的与项越少,一个最小项可以重复使用,可以同时被多圈所圈;一个方格至少有一个小方格不为其它圈所圈;画圈必须覆盖每一个 1

(4个角同时有1也可以圈)

(第一行和最后一行也可以跨开圈需要对称不然也不行)

【四变量卡诺图】

16格都填1就得1,八个1圈一起就是 1个字母变量 ,四个圈一起 2个字母,2个圈一起 3个字母 ,1个圈则 4个字母
【三变量卡诺图】
8格都填1就得1,4个1圈一起就是 1个字母 ,2个圈一起 2个字母 ,3个圈一起 3个字母

  1. 看看哪个发生变化就丢掉,留下剩下的每个圈+(或)起来就是结果
  • 如果卡诺图1比较多0比较少也可以圈0

求出L’的最简与或式然后再求非

利用反演律公式把与变或

卡诺图习题

判断题

  1. 数字电路中用 “1” 和 “0” 分别表示两种状态,二者无大小区分。(✔)
  2. 格雷码具有任何相邻码只有一位码元不同的特性。(✔)
  3. 因为逻辑表达式A+B+AB=A+B成立,所以AB=0成立。(✘)

解析:如果想要证明某个逻辑表达式成立,需要考虑所有可能的输入值,而不是仅仅考虑某一种特殊情况。当A=1B=1代入即可证明AB不等于0

  1. 卡诺图中几何位置相邻的小方格,在逻辑上也相邻。(✔)
  2. RS触发器的约束条件RxS=0表示不允许出现R=S=1的输入。(✔)

解析:

R S Q Q’
0 0 Q(保持状态) Q’
0 1 0(低电平状态) 1
1 0 1(高电平状态) 0
1 1 0(非法,无法确定) 0

RS触发器是一种逻辑电路元件,它由两个输入R和S,一个输出Q以及一个辅助输出Q‘组成。 输入R和S控制输出Q的状态。在某些情况下, 输入端口R和S可能同时被激活,这种情况被称为冲突。当冲突发生时,RS触发器将无法正常工作, 因此R和S输入端不能同时为1

  1. 对边沿JK触发器,在CP为高电平期间,当J=K=1时,状态会翻转一次。(✘)

解析:

CP 是JK触发器的控制输入端(即时钟脉冲),CP输入的电平变化会影响JK触发器的工作方式

CP JK触发器工作方式
0 保持状态
1 触发状态(根据J和K输入的状态来更新输出端Q和Q’的状态)
  1. 优先编码器的编码信号是互相排斥的,不允许出现多个编码信号同时有效。(✔)

解析:优先编码器是一种用于逻辑电路中的元器件,它可以 将多个输入信号映射为一个编码信号。优先编码器通常由多个输入端和几个输出端组成。优先编码器的编码信号是互相排斥的,也就是说, 在任意时刻,只能有一个编码信号有效;优先编码器的 输出编码信号的优先级按照输入信号的编号从低到高排序的。也就是说,如果多个输入信号同时为逻辑1,优先编码器会输出编号最小的输入信号对应的编码信号

  1. 共阴接法发光二极管数码显示器需要选用有效输出为高电平的七段显示译码器来驱动。(✔)
  2. 计数器的模是指构成计数器的触发器的个数。(✔)

解析:它可以根据输入的计数信号来按一定顺序产生计数序列的信号。计数器通常由多个触发器组成, 每个触发器可以记录一位二进制数字;计数器的模是指构成计数器的触发器的个数, 它决定了计数器的计数范围

  1. 单稳态触发器的暂稳态时间与输入触发脉冲宽度成正比。(✘)

解析:

单稳态触发器是一种用于逻辑电路中的元器件, 它可以根据输入的触发信号来产生一个持续一段时间的输出信号。当单稳态触发器收到触发信号时,它会进入 暂稳态。在暂稳态中,单稳态触发器的输出端会输出 高电平信号。暂稳态的持续时间通常是可调的,可以通过调节电路中的电容或电阻来调整;输入触发脉冲宽度与暂稳态时间之间的关系是很复杂的。 一般来说,输入触发脉冲宽度越短,暂稳态时间就越短。但是,这只是一般规律,具体的关系取决于单稳态触发器的具体结构和内部元件的参数

填空题

  1. 触发器有(2)个稳态,存储8位二进制信息要(8)个触发器

解析:触发器是一种电路,具有两个稳态,即开和关两种状态;使用一个触发器可以存储一位二进制数

  1. 对160个符号进行二进制编码,则至少需要(8)位二进制数
  2. 逻辑函数:F=(AB)'+BC的最小项之和表达式为(F(A,B,C)=m0+m1+m2+m3+m4+m5+m7)

解析: 最小项就是输出为1结果的组合,通过代入发现只有ABC等于110时输出结果是0,其他是1,23 种组合就是8

  1. 三态门除了输出高电平和低电平外,还有第三种输出状态,即(高阻)状态
  2. 逻辑门电路能够驱动同类负载门的个数称为(驱动能力)
  3. 可以用(紫外线)擦除ERROM中所存的信息
  4. 单稳态触发器可应用与(计时器),延时,(存储器)
  5. 逻辑代数又称布尔代数。基本的逻辑关系有(与),(或),(非)三种
  6. 时序逻辑电路按照其触发器是否有统一的时钟控制分为(同步)时序电路和(异步)时序电路
  7. 存储器的(带宽)和(延迟)是反映系统性能的两个重要指标

解析:带宽指的是存储器在单位时间内能够传输的数据量。带宽越大,系统的性能就越好,因为数据能够更快地传输。延迟指的是存储器在读取数据时所需要的时间。延迟越小,系统的性能就越好,因为数据能够更快地被访问。带宽和延迟是相互影响的。通常,存储器具有较大的带宽,但延迟较高;而缓存存储器具有较小的带宽,但延迟较小。为了优化系统性能,通常需要在带宽和延迟之间进行权衡,以找到最优的平衡点。

组合逻辑电路分析

分析步骤
1.写出逻辑表达式
2.列出真值表
3. 确定电路的逻辑功能

注意:

化简时与或非的优先级

优先级(从高到低)

画真值表时组合多少种取决于变量多少个,一般是 2n种(n表示变量个数)

还有注意下面概念

名词 含义 真值表规律
符合电路 符合电路是一种电路,其中的输入与输出之间的关系是通过一组规则来确定的;例如,一个符合电路可能有一个规则,即当输入A和B都为真时,输出C为真,否则C为假
一致电路 一致电路是一种特殊的符合电路,其中所有的规则都是真的。这意味着,对于一致电路的任意输入值,其输出值都是真的。因此,一致电路通常被称为"总是真"电路 输入端一致时输出一定为1;不一致时输出一定为0
不一致电路 不一致电路是指规则中至少有一个是假的符合电路;但是在这种情况下,当输入和输出不一致时,并不一定意味着该电路是不一致电路 当输入端的值不一致时,输出端的值一定是1;如果输入端的值一致,则输出端的值一定是0

时序逻辑电路分析

  • 分类:判断是同步还是异步电路只需看他们是不是共用一个CP端,是则同步,不是则异步
  • 电路组成特点:①与时间因素(CP)有关 ②含有记忆性的元件(触发器)
  • 分析步骤:
  1. 写方程(时钟方程,输出方程,驱动方程,状态方程)
  2. 计算
  3. 状态表,状态图,时序图
名词 含义
时钟方程 各个触发器时钟信号的逻辑表达式(CP=…)
输出方程 电路各输出信号的逻辑表达式(Y=…)
驱动方程 各触发器输入信号的逻辑表达式(看J,K从哪来)
状态方程 各个触发器次态输出的逻辑表达式

需要记住不同触发器的特性方程:

  • 画状态表时一般是0开始如果题目没说的话,然后根据状态方程写出次态状态然后写输出即可
  • 画状态图时需要考虑当前状态,/0 或者 /1表示输出了0或1,/前面一般没东西如果有则看题目