前言

参考

介绍

单片机最小系统一般有 晶振电路、电源电路、复位电路以及调试电路 组成

  1. 是复位按键
  2. 时钟电路部分
  3. 芯片
  4. BOOT模式选择
  5. 电源部分
  6. USB转TTL部分
  7. 丝印部分
  8. 引出的引脚

开始

主控芯片

  1. 打开立创EDA,选择专业版,新建工程,名字自定义,默认是没有图纸的,可以去属性那选择一个图纸,这里我选择的是 A3

  1. 去器件那搜索 STM32F103,封装选择 48,选择 ST然后筛选,选择编号 C8304的器件放置即可然后可以下载数据手册,首先看BOOT的模式

启动方式 BOOT0 BOOT1
从主闪存存储器启动 0 x
从系统存储器启动 1 0
从内置SRAM启动(掉电程序就没了) 1 1

一般来说只用到前面两种方式,所以在BOOT0那放一个按键,然后把BOOT1下拉,效果如下:

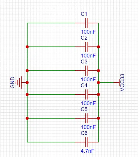
  1. 看电源部分,一般取 3.3V,要在范围内

可以看到电容选择是 5个100nF,一个4.7nF,然后接地,每个ic都要电源入口都要一个电容,一方面可以减少电源噪声对ic的影响,另一方面不让ic的电流变化污染电源,每个电容对应芯片的每个vcc口,摆放时要靠近端口,因为铜箔是有电阻的,越靠近电源端口电容才能及时的给芯片供电。

效果如下:

  1. 然后可以拉个框把他们包起来放到合适的位置,最终效果如下:

复位电路

  1. 芯片的复位引脚是 NRST,然后看数据手册可以看到它要求 默认上拉

  1. 这个电路中需要加一个滤波电容,是为了保证复位信号的稳定性和可靠性,由于复位按钮通常都是机械式按钮,按下去之后可能会出现抖动等问题。如果没有电容的存在,当复位按钮发生抖动时,可能会导致复位信号出现一些不稳定的时刻,从而影响系统的正常运行,效果如下:

时钟电路

  1. 查看手册,可以看到外部高速晶振的取值是最小是1,最大是25,经典是8MHz

外部低速晶振也有,为什么是32.768呢,通过计算器计算,32768一直除以2可以最终得到1Hz的频率,可以定时1s当做RTC的时钟频率

5 pF 至 25 pF 范围(典型值),它是CL1和CL2的串联组合,必须包括 PCB 和 MCU 引脚电容(10 pF可用作对组合引脚和电路板电容的粗略估计)

可以利用公式进行计算,公式是:CL=CL1×CL2CL1+CL2+CstrayCL=\frac{CL1 \times CL2}{CL1+CL2}+Cstray

下面的晶振是无源的

这里的20pF相当于公式里的 CLCstray 的话取一个大概的值就行(手册里说大概是10pF),代入公式计算即可得出两个电容的取值大概是多少,CL1和CL2取20pF代入计算是刚刚好的

  1. OSC_INOSC_OUT 引脚是与外部晶振相连接的引脚,在使用外部晶振时,OSC_INOSC_OUT 引脚需要将晶振的两个引脚相连接。而当不使用外部晶振而使用内部 RC 振荡器或者其他类型的内置时钟源时,这两个引脚的连接方法会有所不同。
  • 对于 100 脚或 144 脚的产品,OSC_IN 应接地,OSC_OUT 应悬空
  • 对于少于 100 脚的产品 OSC_INOSC_OUT 分别通过 10k 欧姆电阻连接到 VDD

OSC32_INOSC32_OUT 引脚是STM32系列单片机中用于连接外部低速(低于2MHz)晶振或陶瓷谐振器的引脚。这两个引脚的功能与OSC_INOSC_OUT类似,但一般用于低速时钟源的连接。

  1. 然后把芯片的4个引脚都引出来,IN和OUT没区别的
  • 画板时晶振尽量离芯片近一点
  • 晶振底部尽量不要穿过其他支路,防止信号串扰

效果图如下:

电源电路

因为STM单片机大部分不支持5V,一般是 3.3V,所以需要降压,这就用到 LDO稳压,这里选择型号为 ME6206A33XG,一般这种器件都有外围电路的,所以需要去看数据手册

看手册可以知道:要接1uF电容,然后VIN接5V,VOUT接3.3V

vdda 和 vssa 必须连接到 vdd 和 vss

VDD是3.3V,VSS是GND,不要调转否则板子会烧

效果图如下:

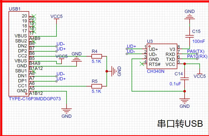
串口转USB

选择型号为 CH340N

  1. RX和TX接串口1的引脚

  1. 选择 Type-C的话需要注意要选择 16脚 的才能下载,选择 6 脚的只能充电

  1. 看引脚图可以知道它可以正插和反插都不会有影响,PA6和PA7 还有 PB6和PB7 不要接反,然后 CC1和CC2 通常接下拉电阻

  1. 效果如下,CH340N那里的 V3 可以不用接5V:

  1. 然后还有一个排针,要选择 2.53mm20P

布线

然后点击 更新/转换原理图到PCB,会弹出一个框点击确认即可

注意的是滤波电容和外部晶振的话要靠近芯片,其他的话任意按自己喜欢摆放即可

可以先点击 板框画一个大点的板子然后把这些摆上去摆好再修改板框大小即可