赛后总结
嵌入式技术应用开发
赛后总结
这次比赛总体来说还是取得不错的成绩,但是还有一些不足,毕竟是第一次参加比赛紧张肯定是有的,还有就是测试赛道的问题,一开始调试的时候在测试赛道一直出现各种问题:转弯打滑,ETC打开但不通过,莫名其妙行驶方向错了,车库不会回到第一层等等(主要是我程序写得是没错的),但是到了正式去评测时又一切正常,所以说不能太相信测试赛道,坚持自己的想法就行,当然这次比赛运气也占很大,红绿灯蒙对了一个,继续加油!总体来说队友都很棒,这是我们3个第一次参加比赛也是留下很深的体验吧
- 第一模块写程序时很多都写得出来,但是那个小创没烧不然语音识别那部分分可以拿到的,那时候没想到这个模块(还是想得不够周到),这个模块就算板子焊不好也可以烧的:可以通过主车烧,只要把主车的小创替换下来烧词条进去再换回来就行了,测评时直接把龙芯1B芯片和小创插到评委提供的板子上也能把任务全部展现,五角星还有各种图形不一定要像素画出来,也可以做成图片然后取模再直接显示在屏幕上也行(PS即可)
- 还有就是签名(到时候不管签什么比如测试赛道或者正式评测后),不要签个人姓名,要签工位号(比如"07号确认"),第一轮测评就是签了自己名字差点那个分就没了,还好最后重新打印一张再签
- 也见识到了很多学校的大佬,比如从车视频寻迹(确实稳),还有各种识别
—2023.4.3
本次赛题–第1模块
本次赛题–第2模块
14届蓝桥杯嵌入式
赛后总结
这次蓝桥杯也是我第一次参加,在这之前也把历届的题差不多都做了一遍,但是到了比赛,一堆bug出来,一开始我按往常一样在 MX里配置完题目所需的管脚,然后把 LCD的驱动移植过来,写完LCD初始化后编译发现报错 __nop() 没定义,然后我就检查是不是我屏幕坏了,然后把LCD例程烧进去正常,然后检查是不是移错了文件(以为是移了旧板F103的LCD驱动),果然是,那破电脑桌面有两个资源包,也写着HAL库,最后搞了半个钟,把LCD例程的驱动移到我的工程,而且编译器不能使用V6编译,只能V5,这次题确实有点复杂,有很多小功能(看来蓝桥杯也开始慢慢上难度了),我只搞了界面还有PWM输出,最后结束前10分钟写了PWM捕获(因为之前写捕获又出现了问题,说编译超过3000K,我以为是我代码写太多但是想想之前写的比这还多都没这问题,这个也是我第一次遇见,然后本来放弃了不写PWM捕获,然后耗时间差不多结束我就想再试试把MX里串口的配置disable掉然后回到工程写编译才没报错然后赶时间就直接写完就交本来想拿示波器测试一下的但是桌子没有摆示波器,结束才知道全部丢最后一排,好家伙比赛前那个老师也没说有示波器我以为不提供…騲了),然后结束后发现我LCD行数好像也看错了题目是从1开始的对应程序是0~9行,我好像忘了减1…总体来说比得真差,这次也是我感受到最失败的一次(毕竟在这之前我在寒假结束前就已经把驱动都差不多都学完了历届题也刷了),他喵的直接把我考自闭,丢大脸!经过这一次比赛我也认清自己的水平,继续好好学,其他课啥的老子也不管他了旷就完了,继续往自己薄弱的部分加强…(拿了三等…唉)
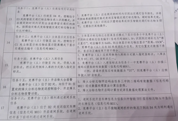
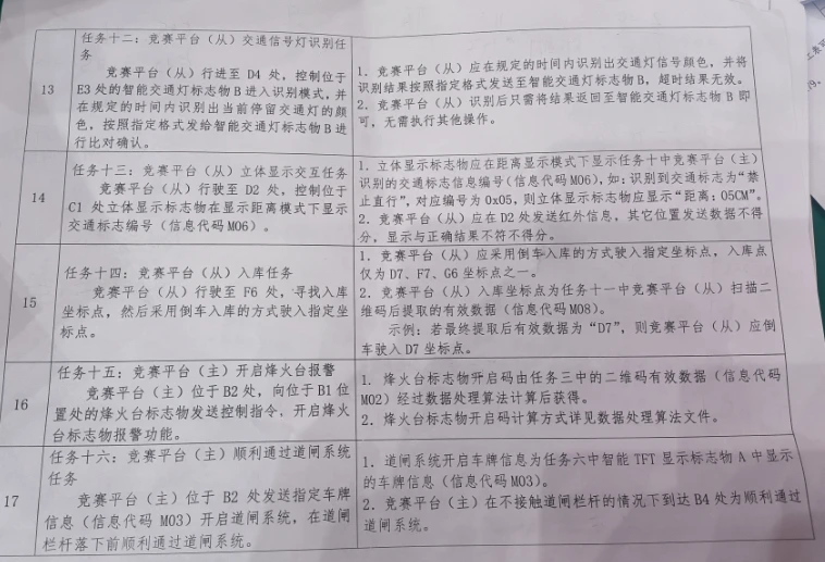
—2023.4.8
本次比赛程序设计题(占分85)
结语
大学3年参加了这两次比赛,觉得还是不错的,现在也快毕业开始找实习了,但是呢也有很多遗憾,比如没参加电赛,没能跟好伙伴一起体验四天三夜那种感觉和比赛氛围,一起钻研问题,一起边吃饭边讨论…(虽然这些场景我曾经也幻想过),但是时间不能倒流回去,还是要继续向前看,好好工作吧!也给有缘看到此的小伙伴如果你还没毕业,那希望你不能错过电赛,提前找好志同道合的队友一起互相分工学习知识备赛!而且我也对嵌入式单片机未来充满信心和希望,但愿你我都可成为一名优秀工程师!
— 写于毕业前

























